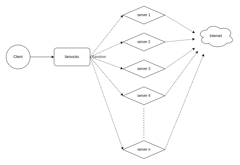
$ ./fansocks
-bind string
Bind Address for SOCKS5 (default "0.0.0.0:1080")
-csv string
SOCKS5 server list csv file (default "socks.csv")$ podman build -t peterzam/fansocks .
$ podman run -d -p 1080:1080 -v ./socks.csv:/socks.csv fansocksFansocks is licensed under GNU Affero General Public License, AGPL.
